The integration and interactive development of the east and west sides of the Pearl River Estuary ushered in a historic leap.
On June 28th, 2023 Shenzhen Zhongshan Joint Investment Promotion Conference and the promotion meeting of Cuiheng Shenzhen-China Cooperation Industrial Park in Baoan Jiuwei International Headquarters District were held in Baoan District, Shenzhen, attended by the main leaders of Shenzhen and Zhongshan.
This time, the two places hold hands with great significance.It released a signal: Shenzhen and China joined hands with international investment promotion for the first time to jointly make a big increase.
Two grasping points have been defined: the construction of Baoan Jiuwei International Headquarters Area and Cuiheng Shenzhen-China Cooperative Industrial Park.
Announced a carrier: the first cooperation zone across the Pearl River Estuary in the Pearl River Delta — — Shenzhen-China Economic Cooperation Zone unveiled.
Since the Outline of Guangdong-Hong Kong-Macao Greater Bay Area Development Plan clearly stated that "improving the development level of the west bank of the Pearl River and promoting the coordinated development of the east and west banks", this world-class bay area has never stopped exploring how to efficiently allocate resources and promote coordinated development.In this cooperation, Shenzhen and Zhongshan officially confirmed for the first time the establishment of a long-term mechanism for joint investment promotion, and realized the landing in the form of setting up a headquarters area and an industrial base in the two places, which provided an answer for Guangdong-Hong Kong-Macao Greater Bay Area to build a strategic fulcrum of a new development pattern and a high-quality development demonstration site.

The Third Plenary Session of the 13th Guangdong Provincial Committee of the Communist Party of China emphasized that it is necessary to further promote the construction of Guangdong-Hong Kong-Macao Greater Bay Area in the new stage and make new breakthroughs in comprehensively deepening reform and opening up.
Starting from joining hands with international investment promotion and establishing economic cooperation zone, Shenzhen and China are crossing Lingdingyang, providing new imagination and space for the integrated development of the Pearl River Estuary.

For a long time, the problem of unbalanced and uncoordinated development between the strong east coast and the weak west coast of the Pearl River Estuary has been prominent.
Due to the influence of historical conditions such as traffic facilities and innovative resources, "strong in the east and weak in the west" is a difficult problem to be solved urgently in the Pearl River Delta economic circle. According to a statistic, on the east bank of the Pearl River, the GDP of Shenzhen and Dongguan alone is 5.6 times that of Zhuhai and Zhongshan on the west bank of the Pearl River Estuary.
For a long time, "crossing the Pearl River Estuary", as a goal to promote the coordinated development of cross-strait economic circles, is an important issue to be solved in the coordinated development of the Pearl River Delta region.
From the perspective of cross-strait interaction, most of the industrial cooperation across the Pearl River Estuary comes from the power of the market. The cooperation promoted from the official level is mainly reflected in the interconnection of transportation infrastructure, mutual recognition in the field of administrative examination and approval, and investment promotion from the west bank of the Pearl River to the east bank.
Under the background of Guangdong-Hong Kong-Macao Greater Bay Area’s construction, how the Pearl River Delta urban agglomeration can enter a new high-quality development track with efficient resource allocation, rational industrial layout and joint efforts to enhance competitiveness has become a new era proposition to build a new development pattern.
Under this proposition, "Crossing the Pearl River Estuary" has version 2.0.
In February 2019, the Outline of Guangdong-Hong Kong-Macao Greater Bay Area Development Plan was issued, which clearly stated that it was necessary to "improve the development level of the west bank of the Pearl River and promote the coordinated development of the east and west sides".
In August 2019, the Opinions of the Central Committee of the Communist Party of China and the State Council on Supporting Shenzhen to Build a Pilot Demonstration Zone in Socialism with Chinese characteristics was published, and "promoting the integration and interaction between the east and west sides of the Pearl River Estuary" was taken as an important measure to boost the construction of Guangdong-Hong Kong-Macao Greater Bay Area.
In July, 2022, the Committee for Deep Reform of the Provincial Party Committee announced that Guangdong deployed Zhongshan City to build the "Guangdong Pearl River Estuary East-West Cross-Strait Integration, Interactive Development, Reform and Innovation Experimental Zone", which required to accelerate the integration of business environment, industry, transportation, innovation, public services and planning.
In August, 2022, Guo Wenhai and Xiao Zhanxin, Mayor of Zhongshan City, led a Zhongshan Party and Government delegation to Shenzhen for inspection — — This is the first exchange between the party and government delegations of Shenzhen and Zhongshan after Zhongshan was approved as the "Guangdong Pearl River Estuary East-West Cross-Strait Integration, Interactive Development, Reform and Innovation Experimental Zone".
In October, 2022, the Shenzhen Municipal Government and the Zhongshan Municipal Government signed the Framework Agreement on Strategic Cooperation in Shenzhen, and simultaneously issued the List of the First Batch of Key Items (Projects) of Shenzhen Zhongshan Strategic Cooperation, which defined the first batch of 44 key cooperation items, including "developing industrial chain investment cooperation".
On May 31, 2023, when Qin Weizhong, Mayor of Shenzhen led a team to visit Zhongshan, he said that Shenzhen would play a key role in the Shenzhen-China Corridor, accelerate the planning and construction of transportation integration, establish and improve a long-term win-win cooperation mechanism focusing on industrial cooperation, deepen pragmatic cooperation with Zhongshan, and work together to achieve high-quality development.
Twenty-eight days later, the Shenzhen-Zhongshan Joint Investment Promotion Conference was held in Baoan, Shenzhen, which opened a new prelude to the integration and development of the east and west sides of the Pearl River Estuary.
This time, Shenzhen and Zhongshan joined hands to jointly show the world Greater Bay Area’s business environment, regional competitiveness, market vitality, investment potential and industrial supporting capacity. According to reports, the two places will establish a normalized joint investment promotion mechanism in the future, give full play to their respective strengths, and attract high-quality industrial projects from all over the world through regular investment promotion activities.

△ Shenzhen-China Economic Cooperation Zone. South+Zhu Xiaoyu Cartography
Since then, the economic cooperation between the east and west sides of the Pearl River Estuary has broken through the previous market selection mode: jointly attracting investment from the world in the form of a consortium to achieve "no distinction between you and me"; Set up headquarters area and manufacturing base in the two places to realize "orderly division of labor".

△ Promotion meeting site. South+Ye Zhiwen Shooting
In this sense, the cooperation between Shenzhen and China is the first answer to the coordinated development of Greater Bay Area and the integrated development of the east and west sides of the Pearl River Estuary.

Such an answer is not only exemplary, but also practical.
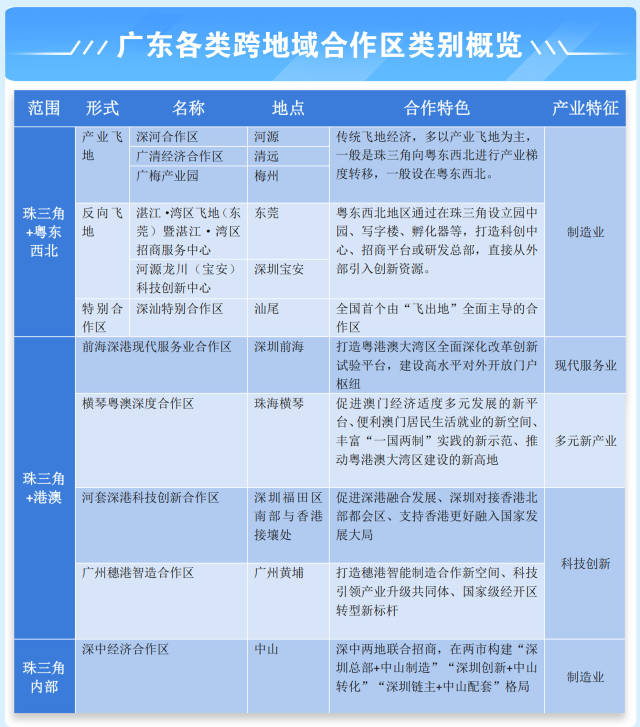
From the perspective of cooperation forms, the establishment of joint investment promotion mechanism and the construction of economic cooperation zones in Shenzhen and China have similarities and breakthroughs with several types of cooperation zones currently implemented in the whole province.
This year, following the "high-quality development project of 100 counties, 1,000 towns and 10,000 villages", Guangdong once again issued a big move on regional coordinated development — — "Several Measures on Promoting the Orderly Transfer of Industries and Promoting the Coordinated Development of Regions" was issued.
In this "Several Measures", two modes of economic cooperation are proposed:
One is to support cities in the Pearl River Delta to explore the layout and build an "enclave economy" in eastern Guangdong, western Guangdong and northern Guangdong, and the other is to support cities in eastern Guangdong, western Guangdong and northern Guangdong to set up "reverse enclaves" in the Pearl River Delta region.
Enclave economy, as its name implies, generally refers to cross-domain administrative divisions and localized management restrictions, and to create a special industrial park or economic cooperation zone model outside the city. The two enclave economies mentioned above all focus on the industrial transfer layout of the Pearl River Delta and the unbalanced development of Guangdong, East and West. For example, the Shenzhen-Shantou Special Cooperation Zone and the Shenhe Cooperation Zone jointly built by Shenzhen, Shanwei and Heyuan, the Guangqing Economic Cooperation Zone jointly built by Guangzhou and Qingyuan, a member of the metropolitan area, and the Guangmei Industrial Park jointly built by Meizhou all belong to this category.
Within Greater Bay Area, there is also a special kind of economic cooperation zone — — Economic cooperation zone for cooperation with Hong Kong and Macao.
For Hong Kong, there are Qianhai Shenzhen-Hong Kong Modern Service Industry Cooperation Zone, Hetao Shenzhen-Hong Kong Science and Technology Innovation Cooperation Zone and Guangzhou Suigang Zhizao Cooperation Zone. The former focuses on modern service industry, with the goal of building a comprehensive deepening reform and innovation experimental platform in Guangdong-Hong Kong-Macao Greater Bay Area and building a high-level portal hub for opening to the outside world; The latter two focus on scientific and technological innovation, mainly to do a good job in the docking of science and technology corridors between Guangzhou and Hong Kong and Shenzhen and Hong Kong.

△ South+Zhu Xiaoyu shooting
The cooperation between Shenzhen and China is a reshaping of the development pattern within Greater Bay Area.
As the largest industrial city in China, Shenzhen has a GDP of more than 3 trillion yuan, a permanent population of more than 17 million, and an urban area of less than 2,000 square kilometers, so the land use problem is severe. For Shenzhen, it is of great practical necessity and urgency to build an industrial enclave in the metropolitan area and recreate the "enclave economy" in the province.
The construction of the Shenzhen-China passage provides an absolute advantage for the new bureau of Shenzhen-China cooperation.
According to the official announcement, after the opening of the Shenzhen-China Passage, the commuting distance between the western part of Shenzhen and the eastern part of Zhongshan will be reduced to less than 30 minutes. You know, according to the commuting monitoring report of major cities in China released by the Urban Traffic Infrastructure Monitoring and Governance Laboratory of the Ministry of Housing and Urban-Rural Development last July, 45 minutes is the boundary of the ideal commuting time for office workers in first-tier cities.
That is to say,"Shenzhen — Zhongshan’s half-hour life circle is equivalent to commuting cost in the same city.

△ Deep middle channel. South+Ye Zhiwen Shooting
Shenzhen and Zhongshan joined hands this time.First of all, it is geographically different from the cooperation zone model between Shenzhen and Guangdong, East and West — — Adjacent locations are conducive to promoting the urbanization and integrated development of the two places.
Secondly, the scope is different. This does not belong to the industrial transfer of the Pearl River Delta and Guangdong, East and West, nor is it the same as the docking with Hong Kong and Macao. Instead, it focuses on the coordinated development and integrated development within the Pearl River Delta and on the east and west sides of the Pearl River.
Thirdly, the content of cooperation is different. Judging from the scope of most cooperation zones within Greater Bay Area at present, it mainly focuses on the service industry and technological innovation of Guangdong, Hong Kong and Macao, while the Shenzhen-China Economic Cooperation Zone focuses on the high-quality development of manufacturing industry, which is equivalent to opening a high-end industrial chain across the Pearl River Estuary in the Pearl River Delta.
Judging from the effect of realization, it is more like a combination of "industrial enclave" and "reverse enclave" to determine the joint investment mechanism and build the form of economic cooperation zone in Shenzhen and China — — Two-way enclave, so as toRealize the three "Shenzhen+Zhongshan" of "you come and I go, there is a return".

This is a change in the industrial chain within the Pearl River Delta.
From the perspective of cooperation forms, there are several highlights worthy of attention. One is two carriers — — Shenzhen Baoan Jiuwei International Headquarters Area and Cuiheng Shenzhen-China Cooperation Industrial Park are the landing platforms for joint investment promotion between the two places.
From the site selection, Jiuwei International Headquarters District in Baoan District is an important part of the airport economic zone that Shenzhen is vigorously promoting, and it is also one of the key headquarters gathering areas planned by Shenzhen. According to public reports, since the beginning of this year, a group of industry-leading foreign giants have increased their layout in Baoan, with 38,000 foreign trade filing enterprises, ranking first in Shenzhen.At the beginning of this year, at the 2023 China Merchants Mobilization and Deployment Conference, Baoan set an annual investment target of 100 billion yuan.
On May 17th, Shenzhen Development and Reform Commission, Baoan District Government and Siemens (China) Co., Ltd. signed a memorandum of cooperation. According to the agreement, Siemens will rely on Shenzhen’s good manufacturing base and leading ICT advantages to increase its business layout in Shenzhen and Baoan, and attract international high-end industrial R&D resources to gather in Shenzhen and Baoan.
On June 8, Baoan District signed a memorandum of cooperation with Lilium Airlines, which plans to open Lilium Asia regional headquarters in Baoan.
Combing Baoan District 1— From the investment trend in June, we can find a trend: almost all the landing projects are at the top of the global value chain, which has the ability to promote the overall upgrading and upgrading of the industrial chain and supply chain.This is a "flying" for the development of Zhongshan industry on the other side, which undoubtedly has a huge leading role.
One is the appeal of the headquarters economy, and the other is the location advantage, both of whichIt constitutes the basic advantage of the pattern of "Shenzhen headquarters+Zhongshan manufacturing", which is the first level of cooperation between Shenzhen and China.
The second level of cooperation is "Shenzhen R&D+Zhongshan Transformation".In the forty years of development in Shenzhen, the GDP has increased by 10,000 times, with 17,000 state-level high-tech enterprises and 435 listed companies, with a total market value exceeding 15.71 trillion yuan … … Shenzhen’s innovative power exists in Greater Bay Area.
Zhongshan, an old industrial city, faces the challenge of industrial transformation and upgrading. From the structural point of view, Zhongshan is dominated by traditional industries, and the support of strategic emerging industries is weak. There are some problems such as weak R&D and innovation ability, key materials and components being controlled by people, and "more stars and less moons" in stock enterprises and incremental enterprises. Under this background, the second level of Shenzhen-China industrial cooperation — — "Shenzhen R&D+Zhongshan Transformation" is also a matter of course.

△ Cuiheng New District. South+Ye Zhiwen Shooting
The third level of cooperation is "Shenzhen chain owner+Zhongshan supporting". As an important manufacturing base in Guangdong-Hong Kong-Macao Greater Bay Area, it has accumulated 33 industrial categories, 3 industrial clusters of 100 billion yuan and 12 industrial clusters of 10 billion yuan, with a solid supporting foundation. More importantly, in an old industrial city, Zhongshan started the transformation and upgrading of inefficient industrial parks in the whole city, and planned 10 theme industrial parks with an area of 400,000 mu. According to public data, at present, the city has prepared nearly 30 thousand mu of contiguous land, forming 9 thousand mu of contiguous industrial land. All these provide a cooperative basis for strengthening and supplementing the chain with Shenzhen industry.
The three "Shenzhen+Zhongshan" constitute the prospect of Shenzhen-China joint investment promotion to the world. In this sense, the cooperation space opened this time is not so much an "enclave" model, but more like a "handshake" model formed within Greater Bay Area, which emphasizes the logic of "jointly expanding and increasing".
The landing carriers of the three "Shenzhen+Zhongshan" are Shenzhen Baoan Jiuwei International Headquarters Area on the east bank of the Pearl River and Shenzhen-China Economic Cooperation Zone on the west bank. On the basis of the existing spatial planning and industrial layout, the Shenzhen-China Economic Cooperation Zone, which made its debut at the promotion meeting, will build a new center, namely Cuiheng City Center, and three bases, namely industrial chain cooperation base, high-end manufacturing cooperation base and cultural and scientific cooperation base, with a total planned area of 66 square kilometers.
It is worth noting that the Shenzhen-China Economic Cooperation Zone is located in the core radiation range of the Shenzhen-China Passage, surrounded by major transportation projects such as the Shenzhen-China Passage, the South-Zhuhai Intercity and the future Shenzhen-China Intercity, forming an industrial cooperation circle with Shenzhen for one hour.
The hypothesis of Shenzhen-China Economic Cooperation Zone is, to some extent, an innovative measure to promote the deepening of Shenzhen-China cooperation, and it is expected to provide a model demonstration for Greater Bay Area’s industrial "strong chain, stable chain, solid chain and complementary chain" and integrated development.

How long does it take to cross the Pearl River Estuary?
For residents on both sides of the Pearl River, it is a 90-minute drive and 30-minute expectation — —
Judging from the existing traffic conditions, it takes 90 minutes to go to Guangzhou-Shenzhen Expressway along the Yangtze River through Humen Bridge, which is an ideal driving time without traffic congestion. One year later, when the Shenzhen-China Passage is completed and opened to traffic, this time is expected to be shortened to 30 minutes.
The bridge sees the future, the story of two cities in China is deep, and it is heading for the more open waters.

△ Deep middle channel. South+data map
In August, 2022, the Fourth Plenary Session of the 15th CPC Central Committee mobilized the provincial party committee and the provincial government to deploy Zhongshan to build a reform and innovation experimental zone for the integration and interactive development of the east and west sides of the Pearl River Estuary in Guangdong Province, and proposed to plan and promote the integration and development of "six integrations" between Shenzhen and China.
"Six integrations" is the breakthrough of Zhongshan’s construction of the reform and innovation experimental zone of the integration and interactive development of the east and west sides of the Pearl River Estuary, and it is also a "methodology". Among them, it includes deepening the integration of business environment, actively learning from Shenzhen, and creating a first-class business environment with deep integration with China; Deepen industrial integration and promote coordinated development with Shenzhen industry. At present, Zhongshan is vigorously promoting the transformation and upgrading of inefficient industrial parks in villages and towns, and plans to demolish and arrange 60,000 mu in three years to make room for high-quality development; Further promote the integration of transportation, so that the resources of the east coast cities such as Shenzhen can radiate every inch of Zhongshan; Deepen the integration of innovation and share innovative talents and resources with Shenzhen; Deepen the integration of public services and social governance, and try first to realize the sharing of Guangdong-Hong Kong-Macao Greater Bay Area; Deepen the integration of planning, and accelerate the construction of Guangdong-Hong Kong-Macao Greater Bay Area as a boutique city.
Soon, Zhongshan promoted the implementation of the "six integrations" in projects and lists, and reached a cooperation consensus on more than 40 projects in the first batch. At present, 12 items, including "cross-city communication" of Shenzhen-China government services, expanding application scenarios of electronic seals and certificates, promoting cross-regional mutual recognition of qualifications, and building a modern logistics and supply chain base on the west bank of the Pearl River, have achieved initial results. Among them, through the establishment of the "deep integration and integration" zone online and the establishment of "deep communication" special windows offline, 400 government services in the two places have achieved "deep communication", electronic certificates have achieved "deep mutual recognition", and enterprises have opened online platforms to achieve link interconnection. Not long ago, Zhongshan and Shenzhen Shekou Port and Yantian Port opened seven "Guangdong-Hong Kong-Macao Greater Bay Area Combination Port" routes. With the help of "Combination Port", Zhongshan Manufacturing was transported to all parts of the world at a faster speed.
In this sense, the cooperation between Shenzhen and China this time is a vivid practice to implement the provincial party committee and the provincial government’s proposal to accelerate the integration and interactive development between the east and west sides of the Pearl River Estuary, and it also reflects the role of Shenzhen as a pioneering demonstration area in Socialism with Chinese characteristics.
The mountains and rivers are the evidence and the years are the name.
Starting with the "six integrations", starting with the Shenzhen-China alliance to attract investment from the world, starting with the construction of the Shenzhen-China economic cooperation demonstration zone, and with the proposition of the times to promote the integration and interactive development of the east and west sides of the Pearl River Estuary, Shenzhen and China shake hands and open a new chapter in the development of integration — —
"Welcome everyone to choose Shenzhen and Zhongshan!"
Deep and fundamental historical changes will begin with the "Tale of Two Cities" in the new era.